家具与建材

投稿

慧乐居> 原创 >正文

陷“倒闭”传闻,却砍掉94%产能、砸500万改扩建?卓宝子公司这波操作你看懂了吗

2026年03月09日16:15 来源:慧正资讯

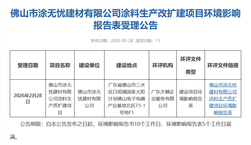
慧正资讯,2026年2月28日,佛山市生态环境局三水分局正式公示佛山市涂无忧建材有限公司涂料生产改扩建项目环境影响报告表受理公告。在母公司卓宝科技深陷“倒闭”传闻、国有资本意欲退出的舆论风暴眼中,这家全资子公司的500万元改扩建项目有望于近期正式开工。这一反差,让业界重新审视这家老牌防水企业的真实处境:它或许正在经历阵痛,但远未到“倒下”的时刻。

寰俊鍥剧墖_2026-03-09_161211_438.png

环评落地在即

500万项目静待开工

随着环评受理信息的公开,涂无忧此次改扩建项目的规划细节与推进节奏得以清晰呈现。该项目选址于佛山市三水区白坭镇国家火炬计划佛山电子电器产业基地北区,全程依托涂无忧现有厂区建设,不新增建设用地,既符合地方土地集约利用政策,也有效控制了项目建设成本。

从投资规划来看,项目总投资500万元,其中环保投资高达80万元,环保投资占比达16%,较企业现有项目环保投入占比提升超12个百分点。按照计划,项目施工工期为3个月,环评公示5个工作日届满且无重大异议后,即可正式启动建设。在行业整体收缩的背景下,这一如期推进的改扩建项目,成为涂无忧乃至卓宝科技维持正常运转、拒绝“躺平”的直观注脚。

“砍”掉94%砂浆产能

一场向绿色要效益的结构调整

此次改扩建并非传统意义上的规模扩张,而是涂无忧对产能结构、生产工艺的深度优化,精准贴合建材行业“减量化、绿色化、精细化”的发展方向。在产能调整上,项目实施“一增一减”的精准布局,成为此次改造的核心看点。

扩建环节聚焦高附加值产品,在现有车间内新增水性乳液产能400t/a,改扩建完成后,水性乳液总产能达到8400t/a。技术改造环节则聚焦降本增效与绿色升级,一方面根据市场需求优化水性乳液原辅材料配方;另一方面全面优化干混砂浆、水性乳液生产工艺,剔除ELOTEX60W添加剂的使用,降低原材料成本的同时减少污染物排放。最显著的调整是将干混砂浆产能从20.4万t/a大幅缩减至1.2万t/a,产能降幅达94.12%。这一“断臂求生”式的调整,意在精简低效益产能,将资源集中于更具增长潜力的绿色产品线,用短期阵痛换取长期竞争力。

寰俊鍥剧墖_2026-03-09_161235_958.jpg

涂无忧现有厂区于2016年落成

母公司直面质疑

   子公司“自我造血”

涂无忧项目的稳步推进,与母公司卓宝科技近期面临的资本变动形成对照。近一年来,卓宝科技因国有资本退出事宜备受关注,引发“卓宝濒临倒闭”的传言。

面对质疑,卓宝科技创始人、董事长邹先华通过直播正面回应,明确表示企业运营正常,从未拖欠供应商款项,也未曾出现金融机构抽贷、断贷的危机。对于保利退出,他将其视为资本基于自身战略调整的正常现象,并不代表企业本身的“崩塌”。

寰俊鍥剧墖_2026-03-09_161301_944.png

卓宝科技创始人、董事长邹先华直播回应公司“倒闭”传闻

而在母公司直面舆论风波的同时,子公司涂无忧用实际行动为“运营正常”提供佐证。股权结构显示,涂无忧成立于2016年,由卓宝家用(深圳)防水科技有限公司全资控股,最终实控人为卓宝科技,是卓宝系在华南地区的核心涂料生产基地。此次500万元改扩建项目投资均由涂无忧自行筹备,不依赖母公司资金支持,既体现子公司自身的经营实力,也避免给集团带来额外资金压力。同时,涂无忧所处的佛山市三水区拥有完善的建材产业链配套与便捷物流体系,叠加地方产业扶持政策,为项目建设提供了良好环境。

涂无忧的改扩建项目并非孤立举措,在母公司遭遇舆论压力的背景下,核心业务单元依然能够自主筹资推进扩产,恰恰说明卓宝系的根基未出现动摇,“自我造血”能力仍在。这也印证了邹先华在直播中的表态:企业或许面临困难,但远未到“倒下”的时刻。

老板直播+数字化转型

防水老兵的突围之路

从涂无忧的产能升级到卓宝科技的主动求变,这家老牌防水企业正以一系列务实举措应对行业周期,探索转型路径。面对房地产深度调整带来的需求变化,卓宝科技并未被动等待,而是从业务、营销、管理多维度推进调整。

营销层面,邹先华躬身入局布局抖音直播,两年累计直播超千场、时长三千小时,积累数百万粉丝,为企业开辟线上招商与品牌传播新渠道;管理层面,2024年底企业重组市场部与IT部门,成立数字生态运营中心,推动从成本中心到利润中心、线下主导到线上驱动、单点执行到生态协同的转型,以数字化提升运营效率。

寰俊鍥剧墖_2026-03-09_161254_062.jpg

涂无忧500万元改扩建项目的即将落地,是卓宝科技在困境中坚守主业、主动求变的一个缩影。在行业从规模扩张转向高质量发展的关键阶段,这家防水老兵能否凭借子公司的突围、自身的数字化转型,逐步走出周期低谷,答案值得我们持续关注。

热门专题

慧乐居欢迎您关注中国家居产业,与我们一起共同讨论产业话题。

投稿报料及媒体合作

E-mail:luning@ibuychem.com