家具与建材

投稿

慧乐居> 买化塑视点 >正文

【视点】环比下跌30% 可降解塑料指数创近几年最大单月跌幅

2022年08月03日14:02 来源:买化塑研究院

据买化塑研究院【化塑产业链决策系统】监测的数据显示,7月可降解塑料指数为106%,环比下降30%,创近几年来最大单月跌幅。

1.png

从影响因素来看,主要原材料PBAT降幅较大,是导致指数下跌的最大因素。其中7月份BDO均价15207元/吨,环比下跌29.7%; 7月份己二酸均价10298元/吨,环比上下跌14.1%;7月份PTA均价6175元/吨,环比下跌13.7%。

7月己二酸走势回顾

2.1.png

7月国内己二酸市场大幅下行。截止月底收盘,华东地区在9400-9700元/吨,月均价10298元/吨,环比下跌14.1%。

月初企业挂牌价格连续下调,对市场心态形成打压,持货方积极出货为主。另外月内纯价格小幅走高,部分时间与己二酸价格持平或者略高于,此种局面下,工厂利润收到挤压,部分面临亏损。而需求方面,则没有明显改善,下游整体维持疲软态势。浆料、鞋底原液以及 TPU市场开工5成左右,PBAT市场开工1成左右。

开工方面,中浩月内两套装置轮检;华峰五期装置停车;太化装置月内短暂停车;天利装置月内降负;神马部分装置降负;海力以及洪鼎装置依旧停车状态。

出口方面,报盘跟随内贸行情下跌,国外需求表现一般,判跟进有限。

8月己二酸走势预测

成本端来看,原油及纯苯短期难改震荡走势,难以形成方向性指引。而需求端,下游开工负荷短期内难以提升,疲软态势难改。此种局面下,预计8月份己二酸市场走势仍偏弱。不过因部分装置停车或者降负荷,供应端有缩量预期,限制跌幅。

7月PTA走势回顾

2.png

7月,国内PTA市场震荡下行。截止月底,华东地区市场价格在6100元/吨左右,月内均价6175元/吨,环比下跌13.7%。

7月上旬在经济衰退忧虑下,化工品价格多数走低,PTA同样不可幸免。尤其是中旬之后,聚酯减产及限电等出台后,下游聚酯需求进一步受到打击,PTA价格持续回落,华东地区价格一度回落至5600元/吨左右。进入下旬,原油震荡反弹,同时刚需带动下PTA持续去库,另外部分装置出现计划外检修,此种局面下市场跌势放缓并出现反弹。

8月PTA走势预测

8月部分检修装置重启,另外已公布的计划检修装置明显少于7月,供应端存累库预期。需求端来看,聚酯负荷将比7月有所提升,另外新凤鸣、盛虹等新装置存投产计划,预计8月需求会有所好转。但经济放缓忧虑以及佩洛西窜台对中美经贸是否产生较大影响,目前存在很大不确定性。

整体看,8月PTA市场维持震荡偏弱格局。

思享慧——塑料农业 科学用膜 线上论坛即将召开

今年以来,农业农村部连续出台多项涉及到推广生物降解地膜的政策文件,分别为《农业农村部关于落实党中央国务院2022年全面推进乡村振兴重点工作部署的实施意见》、《农业农村部农业生态与资源保护总站2022年工作要点》、《2022年地膜科学使用回收试点技术指导意见》等。

《农业农村部关于落实党中央国务院2022年全面推进乡村振兴重点工作部署的实施意见》被称为农村农业部1号文件,其重点提到要加大加厚地膜与全生物降解地膜推广应用力度。

《农业农村部农业生态与资源保护总站2022年工作要点》重点提到建立工作专班,组建专家指导组,制定技术指导意见,加强调研指导,开展技术培训,组织经验交流,全力支撑加厚地膜与全生物降解地膜推广应用项目实施。

2022年地膜科学使用回收试点技术指导意见》更是给出了明确目标:在重点用膜地区,今年将向各地推广加厚高强度地膜5000万亩、全生物降解地膜500万亩。

除了不断鼓励研究开发、生产、销售、使用可降解且无害的农用薄膜外,国家也在资金方面加大支持,例如中央财政通过农业资源及生态环境保护补助资金,积极支持开展农业废弃物资源化利用相关工作,加快建立地膜使用和回收利用机制,为农业绿色发展提供有力支撑。

除了出台相关法规政策和配套资金支持外,农业农村部下一步将继续推进可降解地膜的评价与推广应用,加大政策扶持力度,加强产品技术跟踪,在评价基础上总结形成一批产品推荐名录,加大对成熟产品的推介力度。

为了使行业能及时了解国家的法规政策、资金支持计划,全球可降解农膜发展态势、配套机械设备研发情况,慧聪塑料网、买化塑联合中国农业科学院农业环境与可持续发展研究所、中国科学院、中国合成树脂协会、中国合成树脂协会 生物降解树脂分会、农膜机械设备企业推出思享慧——塑料农业 科学用膜线上论坛。

主要话题:

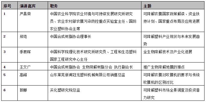
可降解农膜国家政策解读、资金扶持计划、国家重点布局及应用进展

可降解塑料产业现状与未来发展趋势

全生物降解技术及产业化进展

推广生物降解地膜的难点!

可降解农膜对吹膜机的要求与传统吹膜机的区别对比

可降解塑料市场全景调查及投资潜力研究

活动嘉宾:

中国农业科学院农业环境与可持续发展研究所研究员、农业农村部农膜污染防控重点实验室主任、国际农业塑料协会主席:严昌荣

中国合成树脂协会理事长:郑垲

中国科学院理化技术研究所研究员、工程和生态塑料国家工程研究中心主任:季君晖

中国合成树脂协会 生物降解树脂分会 执行副会长:王文广

山东莱芜新甫冠龙塑料机械有限公司销售总监:高峰

买化塑研究院总监:郭娜

会议亮点:

科研单位、行业协会理论成果+龙头企业实践经验+全球学术期刊服务支持+机械设备企业助力

活动时间:

2022818

活动流程:

11.jpg

22.jpg

热门专题

慧乐居欢迎您关注中国家居产业,与我们一起共同讨论产业话题。

投稿报料及媒体合作

E-mail:luning@ibuychem.com