家具与建材

投稿

慧乐居> 新闻-宏观 >正文

重磅丨《环境保护税法》将于2018年1月1日起正式施行

2017年11月20日10:42 来源:企业管理

经过持续近一年的环保严查、关停、倒闭之后,环保督查已经到了一个临界点,该关停的工厂已经关停了,而剩下没有关停的企业……对不起,以后要上缴税赋了。每年500亿元的环保税里,你要贡献多少?

《环境保护税法》将于2018年1月1日起施行,将从税收杠杆入手,令企业多排污就多交税,少排污则能享受税收减免。有分析认为,环保税开征后税收收入将大幅提高,预计每年环保税征收规模可达500亿元,环境监测、水务及固废板块将率先受益。

微信图片_20171120103912.jpg

同时,《环保税法》还明确指出:直接向环境排放气、水、固体和噪声这四种应税污染物的企业事业单位和其他生产经营者,需要缴纳环保税,而这个范畴包括了大部分制造业和部分污染较严重的加工业,涉及500多万户各类企业。

也就是说,如果你的工厂涉及到:火电、钢铁、水泥、电解铝、煤炭、冶金、建材、酿造、纺织、制革、发酵、电镀、印染、造纸、食品加工、化工、制药等污染行业。铅原材料厂、钢铁厂、冶炼厂、化工厂等排污严重的企业以及烤漆厂、轮胎厂、车架厂、电池厂、塑件厂等配套企业都将面临税收负担。

blob.png

据悉,此次开征环境保护税,征税对象和范围与现行排污费基本相同,明确征税范围为直接向环境排放的大气、水、固体和噪声等污染物。

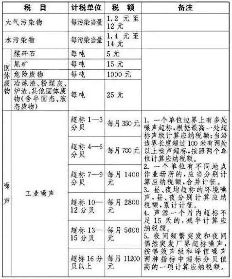
以现行排污费收费标准为基础,设置环境保护税的税额标准。如:

大气污染物税额为每污染当量1.2-12元;

水污染物税额为每污染当量1.4-14元;

固体废物按不同种类,税额为每吨5-1000元;

噪声按超标分贝数,税额为每月350-11200元。

▼环保税税目税额表

blob.png

以年产值5000万元为基准的中型企业为例:

每年度需缴纳大气污染物税额,累计约6-12万元;

需缴纳水污染物税额,累计约8-15万元;

需缴纳锯末,粉尘,化工垃圾,等固体废物税额,累计约15-30万元;

而需缴纳噪声税额,累计约为每月5000-2万元。

综上所述,一家中型生产企业的年度环保税额,应该在30-70万元。

生产成本大大增加,

这要卖多少货才能赚回来啊!

地方征税标准已出台,省级政府说了算

由于各省原排污费适用不同的标准、有高有低,不少省份将原排污费标准“平移”为环保税税额,部分省份则提高了标准。

同时,本次环保税法列出了环保税征税目的及税额,强调了大气和水污染物的税额由省级政府确定,报经省级人大常委会决定。具体参考如下:

福建:大气污染物每污染当量1.2元;水污染物中,五项重金属、化学需氧量和氨氮每污染当量1.5元,其他水污染物每污染当量1.4元。基本遵循“税费平移”。(已通过省人大表决)

贵州:大气污染物每污染当量2.4元;水污染物每污染当量2.8元。为贵州现行排污费征收标准的两倍。(已通过省人大表决)

浙江:大气污染物每污染当量1.4元,四类重金属污染物为每污染当量18元;水污染物每污染当量1.4元,五类重金属污染物每污染当量1.8元。基本遵循“税费平移”。(尚未通过省人大表决)

江苏:大气污染物和水污染物中的主要污染物征收标准分别是每污染当量4.8元和5.6元。基本遵循“税费平移”。(尚未通过省人大表决)

江西:大气污染物每污染当量1.2元;应税水污染物每污染当量1.4元。遵循“税费平移”,且为最低税收标准。(尚未通过省人大表决)

广东:大气污染物每污染当量1.8元;水污染物每污染当量2.8元。相比现行排污费征收标准有所上浮。(尚未通过省人大表决)

生产成本增加,塑料涨价还会远吗

不说了

赶紧想想怎么和客户解释吧


热门专题

慧乐居欢迎您关注中国家居产业,与我们一起共同讨论产业话题。

投稿报料及媒体合作

E-mail:luning@ibuychem.com